

Проводили дома генеральную уборку.
Пока жена мыла окна, выяснилось, что немного расшатались ручки. Подтянуть их легко, если знать, как это делать. Жену свою я уже научил.
Теперь собрался с мыслями и решил написать полезный пост для вас.
Все советы постарался собрать в подробные инструкции, в которых вы найдете не только информацию о настройке ручек, но и много чего другого.
Вам же остается только испробовать их на деле.
Как выполняется регулировка пластиковых окон своими руками


И если такие показатели окон, как надежность, долговечность и эстетичность изначально заложены в их конструкцию, то вот для получения качественных потребительских критериев (тепло, шумоизоляция) желательно своевременно осуществлять техническое обслуживание систем.
Причем чтобы регулировка пластиковых окон своими руками была произведена на высшем уровне, достаточно будет лишь запастись минимальным набором инструментов (набор ключей «звездочки», плоскогубцы, набор шестигранников, отвертки) и приспособлений.
Перечень основных неисправностей, которые могут быть устранены потребителем самостоятельно включает в себя следующие позиции:
- Затирание створки окно о раму в процессе его открытия — закрытия;
- Неплотное прилегание створки к основанию оконной рамы;
- Поломка ручки.
Регулировка ПВХ окон своими руками
Для начала желательно детально рассмотреть методику регулировки окна. Так, если необходимо изменить местоположение створки (для свободного открывания), то желательно произвести ряд последовательных процедур:
- Открыть окно;
- Провернуть регулировочный винт, расположенный в торцевой части створки (район верхней петли) на 3 — 5 оборотов по часовой стрелке;
- Закрыть окно;
- Снять защиту с нижней петли;
- С помощью шестигранника прокрутить регулировочный винт нижней петли на 3 – 5 оборотов по часовой стрелке;
- Проверить работоспособность окна и отсутствие затираний во время работы, а при необходимости произвести повторную регулировку элемента.
В ситуации, когда требуется усилить степень прилегания створки к основанию рамы, поступают следующим образом. Сначала для этих целей используют систему эксцентриков, которые располагаются с торцевой части створки со стороны расположения ручки.
Для чего эксцентрики с помощью плоскогубцев или шестигранника должны быть переставлены в соответствующее положение.
В некоторых моделях окон, конструкции эксцентриков выполнены таким образом, что для того чтобы произвести их регулировку, достаточно лишь потянуть эксцентрик на себя, затем сделать необходимый проворот, а уже после этого отпустить эксцентрик (произойдет его прижатие за счет пружины).
В целом подобную процедуру регулировки эксцентриков специалисты рекомендуют производить два раза в год (период межсезонья), увеличивая либо уменьшая степень прижатия.


Так, если следует обеспечить более сильное прижатие створки (со стороны навесов) оконной конструкции поворотного типа, тогда пользуются регулировочным винтом на нижней петле.
Когда же требуется произвести аналогичную процедуру для поворотно-откидной конструкции, то необходимо будет выполнить дополнительное регулирование прижима створки окна за счет верхней петли.
Для чего следует выполнить процедуры в следующей последовательности:
- Открыть створку;
- Повернуть ручку створки в положение «проветривание» (сымитировав закрытие окна путем нажатия на блокиратор);
- Для усиления прижатия створки следует вращать регулировочный винт на петле по ходу часовой стрелки, тогда как для ослабления прижима необходимо вращать регулятор в обратном направлении.
Определенные типы фурнитуры для окон регулируются с помощью специальных ответок, (располагаются обычно на оконной раме со стороны ручки) которые могут настраиваться при помощи ключей типа шестигранник.


Их регулировка осуществляется шестигранником, при этом более сильный прижим створки к раме будет обеспечиваться в том случае, когда язычок механизма будет выдвинут более сильно.
Довольно распространенным дефектом металлопластикового окна считается тугое вращение ручки. Зачастую вызвано подобное обстоятельство может быть тем, что фурнитура не имеет достаточной смазки.
В таком случае ремонт окна сводится к банальному смазыванию запирающего механизма и всех трущихся элементов машинным маслом либо аэрозольной смазкой (например, WD-40).
Аналогичным методом обеспечивается и регулировка дверей балконных блоков.
В ситуации же когда необходимо полностью заменить ручку, следует пальцами потянуть на себя декоративную накладку ручки и после провернуть ее на 90 º (дабы освободить доступ к винтам).
Выкрутив крепежные винты, ручка с легкостью может быть удалена. А процедура закрепления новой ручки должна быть выполнена в обратной последовательности.
Рекомендации как ухаживать за пластиковыми окнами
Следует отметить, что залог долговременной и качественной работы окна зависит от своевременного выполнения сервисных операций и даже при отсутствии визуальных дефектов производить указанные процедуры желательно не реже одного раза в год.
Для чего должна быть произведена смазка всех основных узлов, а также выполнено увлажнение резиновых уплотнителей. Также несколько слов необходимо сказать о правилах использования окон:
- Поворачивать ручку окна следует только при полностью закрытой створке;
- Не допускать наличие посторонних предметов в свободной полости оконной рамы;
- Эксплуатацию окон производить с учетом выполнения всех отделочных работ (откосы).
Однако необходимо отметить, что вопреки элементарности описанных методов, к устранению неполадок и регулировке окна, следует приступать только после детального ознакомления с принципом работы установки.
В противном случае более правильным методом будет помощь специалистов в указанной области.
Как отрегулировать пластиковые окна
Для корректной и безопасной регулировки пластиковых окон необходимо знать несколько особенностей их конструкции, дабы избежать возникновения каких-либо поломок.
Далее мы расскажем вам, как решать некоторые проблемы, которые могут возникнуть с окнами из металлопластика, а также поделимся рекомендациями о том, как правильно пластиковые окна должны быть отрегулированы.
Для того чтобы самостоятельно отрегулировать пластиковое окно, необходимо воспользоваться шестигранным 4-миллиметровым ключом, который в народе именуют «четверткой».
Типы регулировок
1. Рассмотрим сначала горизонтальную регулировку металлопластиковых окон. Чтобы правильно отрегулировать окно, необходимо использовать верхнюю и нижнюю петли, которые имеют отверстие для шестигранного ключа.
Вращая по часовой стрелке шестигранный ключ, створку притягивают к петле. Находящийся напротив петли низ окна должен при этом немного подняться.


2. Если петля должна быть отодвинута от створки, вращение ключа должно происходить соответственно против часовой стрелки, что приведет к небольшому опусканию низа створки.
Регулировкой нижней петли внутри помещения занимаются, когда окно открыто, а снаружи – когда закрыто.
Процесс регулировки проводится одинаково в двух вариантах. С помощью регулировки в горизонтальной плоскости рама может быть сдвинута до 2х миллиметров, также может быть устранен скос.
3. Вертикальную корректировку окна осуществляют за счет нижней петли. Шестигранный ключ располагают под колпачком, который прикрывает петлю.
Устранение скоса рамы в вертикальном направлении возможно тоже до 2х миллиметров.
4. Регулировка створного режима осуществляется эксцентриками, которые располагаются по периметру окна ПВХ. При повороте ручки эксцентрики должны заходить за прижимные площадки, располагающиеся также вдоль периметра окна.
Вращая эксцентрик вправо, можно усилить прижимы окна к раме, при вращении влево – прижим ослабится. На эксцентрике имеется риска, которая показывает степень прижима.
Если риска направляется к уплотнителю, окно сильно прижато к раме, если же к внешней стороне – слабо. Для того чтобы вращать эксцентрики, можно воспользоваться плоскогубцами или гаечным ключом.
Иногда для прижима применяют пластины, которые находятся на створке окна.


Вполне понятно, что зимой прижим должен быть сильным, а летом ослабленным. Регулировать прижим можно в диапазоне 0,8 миллиметров.
5. Настраивать петельный прижим можно обеим петлям сразу или только одной петле. Это будет зависеть от того, какая фурнитура установлена на вашем окне.
При необходимости отрегулировать нижнюю петлю следует предварительно снять колпачок, а затем вращать в нужную сторону болт, который располагается перпендикулярно окну.
6. Корректировать верхнюю петлю можно только откидывающимся створкам. Регулируя верхнюю петлю, раму нужно поддерживать, так как она будет удерживаться только за счет нижней петли.
Некоторые пластиковые окна оснащены блокиратором, который предотвращает откидывание открытой створки окна. Блокираторы представляют собой рычаг или клипсу.
Для того чтобы откинуть открытое пластиковое окно, необходимо повернуть ручку до режима проветривания с одновременным нажатием на блокиратор.
Когда необходима регулировка ПВХ окон
С помощью регулировки можно устранить множество проблем металлопластиковых окон:
- Створка окна провисла, из-за чего створный низ задевает пластиковую раму. Подойдет регулировка горизонтальной или вертикальной плоскости.
- Вертикальное или горизонтальное смещение створки привело к тому, что средняя створная часть задевает раму. Для устранения проблемы необходимо сместить створку равномерно в одну из сторон.
- При поступлении воздуха через уплотнитель необходимо отрегулировать прижим створки.
- Чтобы отрегулировать разболтавшуюся ручку следует повернуть пластину, которая находится у основания, под прямым углом и затянуть отверткой все винты. Основание ручки можно также оснастить регуляторной пластиной проветривания – «гребенками».
- С помощью машинного масла можно избавиться от такой проблемы, как тугое проворачивание ручки. Для смазки петель, эксцентриков, прижимных механизмом и площадок можно использовать любые кисточки или ватные палочки, что найдутся под рукой.
Регулировка фурнитуры пластиковых окон
Когда требуется регулировка? Вот наиболее распространенные признаки того, что окно созрело для регулировки.
- Створка при открывании (закрывании) цепляется за детали фурнитуры, либо за коробку.
- От окна ощутимо тянет сквознячок.
- Ручка разболталась или наоборот стала очень тугой.
- При открытом окне ручку заклинило, и окно не закрывается.
Сразу хочу предупредить, что некоторые неполадки являются следствием нарушения технологии изготовления или установки. К сожалению не все из них можно исправить регулировками…


Регулировку балконных дверей рассмотрим отдельно!
Прежде чем приступим к изучению темы «Регулировка фурнитуры пластиковых окон», давайте определимся с терминологией. Фурнитура состоит из нескольких основных узлов, каждый из которых отвечает за свой участок.
Ту часть, что на створке, принято называть «Запорный механизм», а детали, закрепленные на раме, называют «Ответками».
Для работы нам понадобится следующее:
- Набор ключей – шестигранников.
- Набор насадок – звездочек.
- Лопатка для работы со стеклопакетами.
- Шпатель.
- Резиновый молоток.
- Подкладки под стеклопакеты разной толщины.
- Отвертки и пассатижи.
- Смазка для фурнитуры.
- Мягкая кисточка.
Многое из перечисленного вам может, не пригодится, но собираясь заняться регулировка фурнитуры пластиковых окон, желательно подготовиться основательно.
Прежде, чем перейти к практическим занятиям, сделаю небольшое отступление.
Во-первых, если не истек срок гарантии. Получиться у вас что-либо еще неизвестно, а гарантию потеряете наверняка.
Во-вторых, если вы не уверены в своих возможностях. В этом случае будет целесообразней обратиться к профессионалам.


Теперь давайте определимся, какой узел на что способен.
Нижняя петля позволяет смещать низ створки вверх – вниз, влево–вправо и регулировать прижим.
Цапфы запорного механизма отвечают за прижим всей створки.
В некоторых видах фурнитуры прижим регулируется ответками, на раме.
Верхней частью поворотно-откидного механизма, называемого «ножницами», можно смещать верх створки влево — вправо и работать с прижимом.
Теперь будем брать каждый случай и подробно его разбирать. Идем дальше.
Продолжим разбор темы Как отрегулировать пластиковые окна.


Этот механизм, в момент закрытия створки, упираясь в специальную ответку, приподнимает створку на 2-3мм, тем самым снимая нагрузку с остальных частей фурнитуры. К примеру, балконную дверь без подъемника ставить недопустимо!
И так, створка провисла. Это лечится либо подъемом створки вверх, либо отводом низа створки в сторону провисания, а верха в сторону петель.
Чтоб поднять створку, снимаем декоративный колпачок с нижней петли, вставляем шестигранник сверху в отверстие и заворачиваем упорный винт.
Для смещения низа створки вращаем винт на рамной части петли.
Верх створки можно двигать винтом, расположенном в ножницах, со стороны верхней петли. Чтоб подобраться к нему, надо открыть створку и вращать винт до нужного положения створки.
А вообще, старайтесь не держать створки открытыми очень долго, чтоб не провисали.
Идем дальше.
- Разболталась ручка – отводим декоративную пластинку под ней, поворачиваем на 90* и подтягиваем два винтика . Если наоборот ручка стала поворачиваться все труднее, слышно похрустывание в механизме, значит, пора делать полную ревизию оконной фурнитуры.
- Как отрегулировать пластиковые окна, если ручка проворачивается дальше, в положение «проветривание», створка выпадает, и повисает на ножницах, опираясь на одну нижнюю петлю. Это значит, не успел сработать блокировщик.
Он обычно расположен на запорном механизме в районе ручки и при открытой или откинутой на проветривание створке, расположен под углом к запорному механизму. В таком положении блокировщик не дает повернуть ручку, куда не надо.


Как отрегулировать пластиковые окна, если появились сквознячки.
В первую очередь внимательно осмотрите уплотнительную резину на створке и раме.
Если явно видны опрелости, потертости и надрывы – резину надо менять. Если решили, что резина в порядке, значит необходимо увеличить прижим створки к раме.
Для начала проверьте совпадении запорных штоков (цапф) на створке с ответками на раме, как в «Регулировке балконной двери».
На нижней петле за прижим отвечает винтик, расположенный в корпусе той части петли, которая на створке. В зависимости от марки фурнитуры понадобиться отвертка, шестигранник или «звездочка».


В таком случае регулировать прижим, со стороны петель, придется «ножницами», «скрытым прижимом» и цапфой на «среднем запоре».
За прижим в районе верхней петли отвечает винт-эксцентрик, расположенный на ножницах.
Для того, чтобы он стал доступен, делаем так:
- открываем створку
- пальцем прижимаем блокировщик к резине
- ручку поворачиваем вверх
- и, осторожно, отводим верх створки от рамы, чтобы стали видны ножницы.
Блокировщик может быть другой конструкции, где блокировку производит подвижная пластинка, которая прижимается створкой к раме.
Значит, для разблокировки нужно прижать пластинку.
Вставляем шестигранник в головку эксцентрика и поворачиваем в нужную сторону (у каждой марки свое направление).
Прижимая блокировщик, возвращаем створку на место.
Он так же регулируется (обычно шестигранником) по типу «зима – лето».
При вращении выдвигается – задвигается прижимная пластина, тем самым меняя силу прижима.
Если установлен нерегулируемый, а вы убедились, что он не работает – надо менять.
Далее нужно повернуть эксцентрики цапф в положение большего прижима.


Есть марки фурнитур, у которых прижимом командуют ответки , думаю, определиться сможете. И вообще, регулировка пластиковых окон – это процесс ну очень творческий! Особенно в первый раз.
После того, как все нужные винтики были прокручены, проверяем прижим.
Делается это так: отрываете от газеты полоску шириной в ладонь и длиной в две ладони, и зажимаете её между створкой и рамой, там, где нет ответок. Если полоска легко вытаскивается – добавляете прижим.
Так проверяете несколько точек со всех сторон.
Да, упустил один момент. Бывает после подъёма или наклона створки, цапфы начинают цеплять за ответки или наоборот не доходят до них. В этом случае ответки нужно сместить в нужную сторону.
Выкручиваем саморез, крепящий ответку на раме и, не вынимая саму ответку, лёгким постукиванием пассатижами по ответке вдоль рамы, смещаем её в нужную сторону . Закручиваем саморез.


То есть провис больше, чем запас хода регулировочного упора в нижней петле. Скажу сразу, в нормальных условиях такой случай практически не встречается, а значит, был нарушен один из трёх пунктов:
- Правильная сборка .
- Правильная установка.
- Правильная эксплуатация.
А возможно все три! Но, как говорят, «поздно пить боржоми» — будем лечить. Другой случай – провисла «поворотная» створка. В целях экономии такие створки часто комплектуют НЕРЕГУЛИРУЕМОЙ фурнитурой.
То есть обычные петли и запор. Здесь регулировка возможна ТОЛЬКО стеклопакетом.
Итак приступим: с помощью винта в нижней петле, опускаем створку максимально вниз.
Аккуратно шпателем вынимаем штапики (створка закрыта!!!), придерживая стеклопакет (работать лучше вдвоём).


Ставьте его подальше от рабочей зоны – во избежание, так сказать.
Затем открываем створку и в самом углу со стороны ручки на раму кладем прокладки, с таким расчетом, чтоб створка при закрытии приподнялась на 5-7мм. Закрываем створку, как бы надвигая (приподнимая) её на прокладки.
Если замечаем, что в момент закрытия поднимается вся створка, а не только нужный край, то в районе ножниц, на створку, вставляем еще одну, не пуская створку вверх.
Таким образом, в месте затирания створки получился зазор (запас) порядка 5мм.
Вставляем стеклопакет и плотно фиксируем его со всех сторон прокладками, согласно технологии, помогая себе лопаточкой. Прокладки должны вставляться очень плотно, но аккуратно – стекло есть стекло.
Забиваем штапики резиновым молотком, начиная с коротких.
Проверяем работу створки, удалив подкладки из коробки. Если есть необходимость – подправляем регулировками, добиваясь нормальной работы.


В некоторых видах фурнитуры на роль подъёмника можно приспособить блокиратор. Но подходят только те, которые имеют довольно мощный блокировщик.
Делается это так: ответка блокировщика устанавливается с таким расчетом, что при закрытии створки, блокировщик не просто прижимается к резине, а как бы наезжает на ответку, приподнимая створку на 2-3мм.
Но выверять нужно очень точно, чтоб не сломать блокировку. Кстати, если на нерегулируемую створку установить микролифт – вскрытие не понадобится.
Это была регулировка пластиковых ОКОН, но у нас есть еще и двери…
Удаляем старую резину.
Зачищаем паз от остатков клея и герметика. Теперь нам нужно определить, какая резина у нас была.
Ведущие производители профиля, в основном используют четыре вида резины:
- Rehau
- Veka
- KBE
- KBE 228
Определяем, какой стоит у нас. Если уплотнитель не похож ни на один из этих видов – берем любой, с похожим размером ножки.
Если есть выбор, лучше брать немецкий – срок службы почти вдвое больше.
Вставляем новую резину, начиная с верхней части окна (двери).
Старайтесь резину не растягивать, а как бы присобирать. Особо тщательно вставляйте уплотнитель в углах.
Рекомендуется в уголок, под резину мазнуть капельку клея. Когда дойдете до конца (начала), отрезайте резину чуть с запасом.
Потом заправьте хвостик встык с другим торцом уплотнителя, мазнув торцы клеем.


Здесь будет совсем не лишней помощь еще одного человека.
Повернем ручку в положение «открыто», но створку не открываем.
Снимаем декоративную накладку с верхней петли.
Плоской отверткой (нож, стамеска и тд) вытаскиваем штифт верхней петли, можно не до конца, а только, чтоб рассоединить детали петли.
Чуть наклоняем створку на себя и, поднимая вверх, снимаем с нижней петли.
Вынимаем из паза верхнюю петлю (ножницы), чтобы было удобней работать.
Меняем уплотнитель, как на раме.
Собираем механизм и ставим створку на место. Загоняем штифт верхней петли и одеваем декор.
Закрываем створку и проверяем работу, если надо – корректируем регулировки.
Сейчас производителям предлагают профили с уже вклеенной резиной. Когда собирают окно (дверь) из такого профиля, то резина в углах, при сварке, сплавляется.
Если в середине профиля резину удалить хоть и трудно, но можно, то в углах вытащить ее нельзя.
Делаем так. Вырываем всю резину, какая поддается, помогая себе отверткой или чем другим.
В углах фрезеруем паз для резины сверлом ф-4 мм или вертикальной фрезой, того же диаметра.
Место фрезеровки зачищаем ножиком или стамеской.
Вставляем новую резину.
Детальная инструкция по регулировке пластиковых окон
В настоящее время уже даже не вызывает сомнений популярность пластиковых окон, ведь они имеют не только высокое качество, но и доступную стоимость. И это не говоря о том, что они просты в использовании и прекрасно защищают от шума.


На самом деле это не так сложно, как может показаться. Поэтому после прочтения этой статьи, вы сами сможете справиться с незначительными неполадками. Помните, что таким образом вы экономите не только деньги, но и время.
А теперь давайте перейдем к самой инструкции и рассмотрению основных проблем.
Какие наиболее частые неполадки могут быть устранены самостоятельно?
Чаще всего можно столкнуться со следующими видами неисправностей, устранить которые вполне можно своими силами:
- Створка при закрывании задевает раму сбоку или снизу
- Створка прилегает к раме недостаточно плотно
- Износ запорных планок
- Ручка заблокировалась при открытой створке в режиме «закрыто», окно не закрывается
- Створка закрыта, но окно не закрывается, ручка не поворачивается
- Сломалась ручка
- Ручка очень туго поворачивается
Для ремонта нам может понадобиться следующий инструмент:
- Плоскогубцы
- Шестигранник (4 мм)
- Отвёртки (крестовая и плоская)
- Набор «звёздочек»
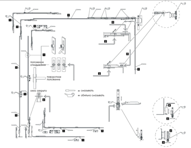
Коротко про общие принципы регулировки оконных створок


Способы регулировки фурнитуры створки, внешний вид отдельных ее элементов и используемый при регулировке инструмент могут быть различны в зависимости от производителя, в целом же общая схема регулировки выглядит так, как показано на рисунках ниже.
Теперь давайте рассмотрим, что необходимо сделать для того, чтобы устранить неисправность в каждом из вышеперечисленных случаев.
Створка при закрывании задевает раму снизу
В этом случае нужно увести створку в направлении верхней петли и вверх. Порядок действий при этом примерно следующий:
- Открываем створку.
- Поворачиваем шестигранником расположенный возле верхней петли в торце створки регулировочный винт по часовой стрелке на несколько оборотов.
- Закрываем створку.
- Снимаем с нижней петли колпачок.
- Вставляем в неё шестигранник и делаем несколько оборотов по ходу часовой стрелки.
- Проверяем свободный ход створки, в случае необходимости выполняем регулировку до тех пор, пока не устраним неисправность.
Створка при закрывании задевает раму сбоку
В данном случае нужно увести створку в направлении петель, для этого:


В том случае, если бок створки по всей высоте задевает раму, нужно будет также увести створку в направлении верхней петли.
Износ запорных планок
Чтобы проверить запорные планки, откройте окно и осмотрите их. Чаще всего располагается по одной планке с каждой стороны по периметру окна. Если заметен износ одной из них, это может говорить о том, что есть неравномерность посадки окна в раме.
Для того, чтобы решить проблему, вам понадобиться открыть окно, снять с регулировочных болтов пластиковые заглушки (они находятся на нижней и верхней петлях, с той же стороны, что и створка) и с помощью ключа-шестигранника (четырехмиллиметрового) ослабить сами болты.
После этого настройте положение верхней половины окна. В этом вам поможет регулировочный винт. Вначале необходимо отрегулировать всё относительно рамы «влево – вправо», а потом перейти к нижнему винту и заняться регулировкой перемещения «вверх-вниз».
Следить за точностью регулировки очень просто. Для этого нужно всего лишь открывать и закрывать окно до тех пор, пока вы не поймете, что створка плотно и равномерно входит в раму.
Створка прилегает к раме недостаточно плотно


Они могут иметь различный внешний вид в зависимости от фирмы-производителя, но принцип работы во всех случаях одинаков.
Вращая эксцентрики плоскогубцами или шестигранником можно настроить необходимую степень прижатия створки к раме.
В летний период рекомендуется выполнять слабый прижим, а в зимний — сильный.
Если нужно отрегулировать степень прижатия створки окна к раме со стороны петель, сделать это можно при помощи регулировочного винта, находящегося на нижней петле.
Если эта створка является поворотно-откидной, то можно отрегулировать дополнительно прижим створки при помощи верхней петли.
Чтобы добраться до находящегося на ножницах около верхней петли регулировочного болта, нужно открыть створку и затем, нажав предварительно на блокиратор, установить ручку в режим проветривания.
Если вам нужно прижать створку к раме, то необходимо вращать болт по часовой стрелке, соответственно ослабить прижим можно, вращая болт против часовой стрелки.
Некоторые виды фурнитуры регулируются исключительно с помощью расположенных со стороны ручки ответок. Положение ответных планок регулируется при помощи шестигранника.
На раме со стороны петель также имеются регулируемые шестигранником прижимные механизмы. Чем больше вы выдвините язычок, тем створка будет сильнее прижиматься к раме.
Ручка заблокировалась при открытой створке в режиме «закрыто», окно не закрывается


В зависимости от фирмы-производителя они тоже бывают различных типов. Прежде чем разблокировать ручку, нужно нажать на блокиратор.
Створка закрыта, но окно не закрывается потому, что ручка не поворачивается
Если после закрытия створки не поворачивается ручка, то это означает, что сцепление блокиратора с ответным элементом, находящимся на раме, не срабатывает.
Данную проблему можно решить двумя способами:
- С помощью регулировочного винта, расположенного под нижней петлёй, немного сместить створку в направлении ответной части блокиратора
- Немного ослабив крепление, вставить между ответной частью блокиратора и рамой любую тонкую пластинку из твёрдого материала
Бывает, случается и так, что пластиковое окно не закрывается совсем (например, если окно открылось сразу в двух положениях). Как же быть в таком случае? Читайте мою статью «Не закрывается пластиковое окно — что делать?»


Сломалась ручка
Для того, чтобы заменить ручку пластикового окна, нужно слегка потянуть накладку ручки на себя и развернуть её на 90 градусов.
Далее, отвернув шурупы, сняв старую ручку и установить на ее место новую, устанавливаем накладку в исходное положение.
Ручка очень туго поворачивается
Это случается, как правило, из-за недостаточной смазки. Для предотвращения такой ситуации необходимо хотя бы один раз в год смазывать механизмы фурнитуры. Для этих целей можно использовать аэрозольные смазки или машинное масло.
Стоит заметить, что контроль технического состояния и смазку всех механизмов оконной фурнитуры необходимо осуществлять даже при отсутствии видимых дефектов не реже одного раза в год.
Если вас заинтересовала регулировка пластиковых окон, полезно помнить что:
- необходимо периодически проверять, в каком состоянии находятся резиновые уплотнители, чтобы не допустить их износа;
- если снимаете декоративные пластиковые заглушки, делайте это аккуратно, поскольку они очень хрупкие; следите за тем, чтобы не деформировать их и не раздавить во время проведения основных работ;
- если у вас деформирована рама или сам оконный проём, то не получится провести регулировку окон самостоятельно;
- если вы не уверены, что сможете самостоятельно всё сделать, лучше доверить работы проверенному специалисту. Так вы сможете быть уверены в том, что всё выполнено качественно и ничего не понадобиться переделывать.
Предлагаю посмотреть видео, в котором наглядно показывается, как отрегулировать пластиковое окно своими руками.
Регулировка современных окон своими руками


Обеспечивает мягкость хода, надежность и эргономику управления — современная оконная фурнитура.
Главное отличие качественных оконных блоков с хорошей фурнитурой — легкий процесс мелкого ремонта, а также возможность регулировать пластиковые окна своими руками.
Важно: во избежание поломки фурнитуры, рекомендуется чтобы регулировка окна производилась специалистом.
Все инструкции по регулировке пластиковых окон представлены только в ознакомительных целях.
Когда необходима
Регулировка окна, а точнее, регулировка оконной фурнитуры необходима когда:
— провисла оконная створка — при открывании или закрывании створка цепляет элементы фурнитуры или оконную раму;
— необходимо отрегулировать прижим створки к раме — створка недостаточно плотно прилегает к раме, из окна дует.
Фурнитура Roto
Надежность крепления и износ ответственных деталей фурнитуры Roto нужно регулярно контролировать. В случае необходимости, осторожно подтянуть крепежные шурупы или вызвать специалиста для замены деталей.
Инструкция по регулировке окон с фурнитурой Roto


Регулировка фурнитуры, особенно в области нижних петель и ножниц, а также замена деталей и снятие/навешивание оконной створки должны проводиться специалистами.
Фурнитура MACO
Производитель настоятельно рекомендует не производить регулировку фурнитуры окна самостоятельно. Работы по регулировке и замене элементов оконной фурнитуры, а также по снятию или навешиванию створки окна должны производить сотрудники специализированных предприятий.


Фурнитура Winkhaus
Производитель настоятельно рекомендует не производить регулировку фурнитуры окна самостоятельно. Работы по регулировке и смене элементов фурнитуры, а также по снятию или навешиванию створки окна должны производить сотрудники специализированных предприятий.
Общая инструкция по регулировке окон с фурнитурой Winkhaus


Детальная инструкция по регулировке окон с фурнитурой Winkhaus


Фурнитура Aubi — Siegenia
Производитель настоятельно рекомендует не производить регулировку фурнитуры окна самостоятельно. Работы по регулировке и смене элементов фурнитуры, а также по снятию или навешиванию створки окна должны производить сотрудники специализированных предприятий.

